首 页
|
党建成果
|
思政课成果
|
课程思政
|
AI数字人
|
双高建设
|
教学成果奖
|
思政精品项目
|
教材成果
|
科研课题
|
教师教学档案袋
|
红色剧本沙盘
|
立德树人试点院系
|
教师技能大赛
|
主题党日
|
智慧党建
|
课程智能体
|
在线精品课
|
特色培训课程
|
成果信息
|
政策文件
|
研学政策
|
哈工大研学
|
哈职大研学
|
政策文件
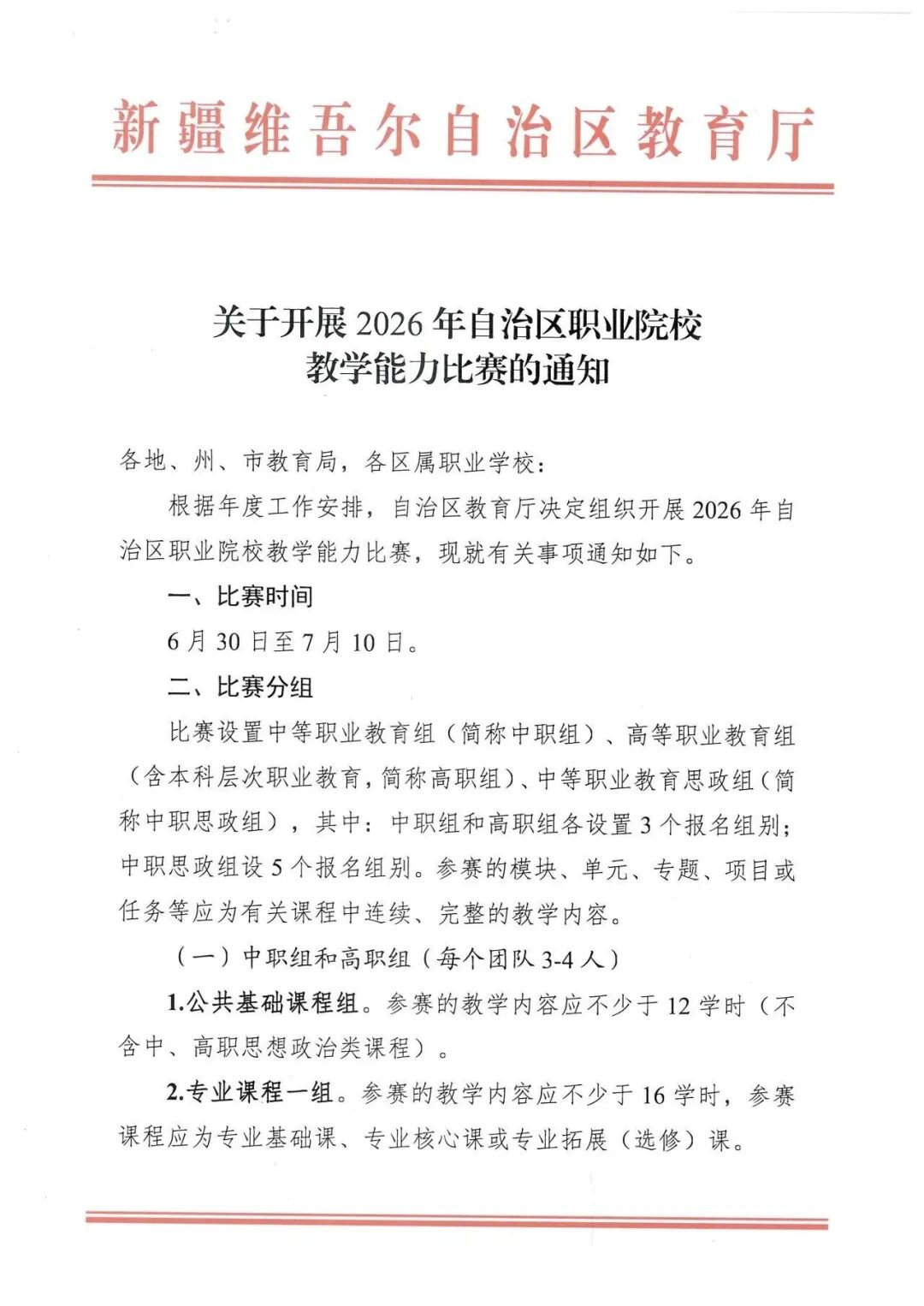
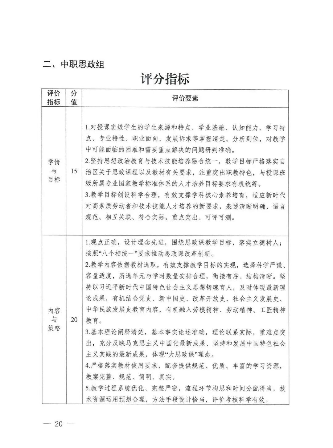
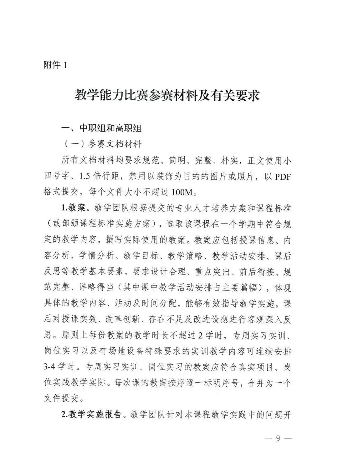
新疆维吾尔自治区教育厅关于开展2026年自治区职业院校教学能力比赛的通知
来源:
新疆维吾尔自治区教育厅
关键词:
新疆维吾尔自治区教育厅关于开展2026年自治区职业院校教学能力比赛的通知
联系电话
18618179834
获取成果方案
*
姓名:
*
电话:
提交
关闭